Products
DFB Laser
ICL
FP Laser
MIR LED
SLD
Packaging
FAQs
Services
Applications
Applications by Gas
Applications by Industry
Tunable Diode Laser Absorption Spectroscopy
Literature
Technical Notes
Contact
People
Sales Partners
Meet Us
Directions
About Us
History & Innovations
Quality Management & Sustainability
Cooperations
Management
People
News
Literature
Meet Us
Careers
Entwicklungsingenieur Molekularstrahlepitaxie

Ethane (C2H6)

DETECT C2H6 IN REAL TIME & IN SITU WITH UP TO PPB PRECISION

Ethane

Major Applications

nanoplus lasers detect ethane in numerous applications, such as emission control as well as breath gas analysis.

Tunable diode laser spectroscopy allows measuring C2H6 with up to ppb precision in real time and in situ. Providing long-term stability and requiring little maintenance, nanoplus lasers are suitable for operation in harsh environments.

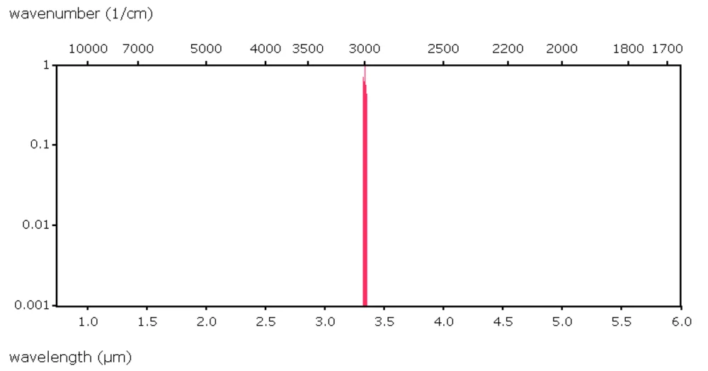
WHICH ABSORPTION LINE IS THE PERFECT ONE FOR YOUR APPLICATION?

Typical wavelengths

Select your target wavelength

nanoplus offers various wavelengths to target the vibrational-rotational bands of water vapour. Select the target wavelength that fits your application best.

The literature recommends several options. They are illustrated in the graphic on the right, which shows the relative intensities of the possible absorption lines. To define the most suitable C2H6 wavelength for your application, you may have a look at our literature recommendations below or refer to the HITRAN database from the Smithsonian Institute.

We present the most common Distributed Feedback lasers for C2H6 detection below. Learn more about their specifications.

Factors which you should consider in your setup

Above wavelengths as well as further customized wavelengths for ethane detection are available from nanoplus.

When you choose your wavelength, you have to consider your product set up, environment and nature of the measurement.

These factors influence the optimum wavelength for your application. Do have a look at the Hitran Database to further evaluate your choice of wavelengths. Our application experts are equally happy to discuss with you the most suitable wavelength for your application.

Let us know the wavelength you require with an accuracy of 0.1 nm!

Read More

Further Reading

Applications & Papers

We compiled several papers on ethane detection based on tunable diode laser absorption spectroscopy. Refer to below literature list to read more or select your paper by application.

Applications
Papers & Links
Applications
Use Cases
Discover more

Contact us to explore further real-world applications of our laser technology.

C2H6 & C2H2
Monitoring of breath gas: C2H6 and C2H2

Medical breath analysis considers ethane and acetelyne as a biomarkers for asthma, schizophrenia or lung cancer. The research field of breath analysis uses methane as a biomarker for intestinal problems.

[ 187 , 10 ]
C2H6
Emission control by methane source identification: C2H6

Ethane is a by-product of methane emissions. The ethane ratio varies between methane emissions from thermogenic and biogenic sources. This allows differentiating oil and gas reserves from those of livestock, landfills, wetlands or stagnant water. Studies are executed on behalf of the US Environmental Protection Agency to quantify methane emissions caused byincreased natural gas exploration and production in the US. A newly developed ethane spectrometer delivers 1 second ethane measurements with sub-ppb precision in an ethane-methane mixture.

[ 187 , 61 ]
C2H6
Emission control of greenhouse gases: C2H6

Ethane is an important greenhouse gas that has a critical impact on climate change. Emissions are related to fossil fuel and biofuel consumption, biomass combustion and natural gas losses. Trace gas detection of ethane is an important tool to monitor greenhouse gases.

[ 187 , 146 , 145 , 128 , 119 , 10 ]
Papers & Links
# 213 Toxicant production in under-ventilated compartment fires assessed by laser absorption spectroscopy
R. Vreeland, K. L. Fetter, N. S.B. Jaeger, Y. Yan, X. Xi, J. L. Urban, D. I. Pineda, R. M. Spearrin, Fire Safety Journal, Vol. 158, 2025, 104534,
# 187 Characterizing a sensitive compact mid-infrared photoacoustic sensor for methane, ethane and acetylene detection considering changing ambient parameters and bulk composition (N2, O2 and H2O)
J. Pangerl, M. Müller, T. Rück, S. Weigl, R. Bierl, Sens. Actuators B Chem., 352, 2022, 130962,
# 146 Multivariate analysis of photoacoustic spectra for the detection of short-chained hydrocarbon isotopologues
A. Loh, M. Wolff, MDPI, 2020, 25, 2266.,
# 145 High resolution spectra of 13C ethane and propane isotopologues photoacoustically measured using interband cascade lasers near 3.33 and 3.38 μm, respectively
A. Loh, M. Wolff, Journal of Quantitative Spectroscopy & Radiative Transfer, 227, 2019, pp. 111 – 116.,
# 142 Methane, ethane and propane detection using a compact quartz enhanced photoacoustic sensor and a single interband cascade laser
A. Sampaolo, S. Csutak, P. Patimisco, M. Giglio, G. Menduni, V. Passaro, F. K. Tittel, M. Deffenbaugh, V. Spagnolo, Sensors and Actuators B: Chemical, Vol. 282, 2019, pp. 952-960.,
# 140 Interband cascade laser arrays for simultaneous and selective analysis of C1–C5 hydrocarbons in petrochemical industry
J. Scheuermann, P. Kluczynski, K. Siembab, M. Straszewski, J. Kaczmarek, R. Weih, M. Fischer, J. Koeth, A. Schade, S. Höfling, Appl. Spectrosc, January 2021, 2021,
# 128 Quartz-enhanced photoacoustic spectroscopy for hydrocarbon trace gas detection and petroleum exploration
A. Sampaoloa, G. Mendunib,P. Patimiscoa, M. Giglioa, V. M.N. Passaroc, L. Donga, H. Wua, F. K. Tittel, V. Spagnoloa, , Fuel, Vol.277, 2020,
# 125 Time-resolved laser absorption imaging of ethane at 2 kHz in unsteady partially premixed flames
K. K. Schwarm, C. Wei, D. I. Pineda, R. M. Spearrin, Appl. Opt., Vol. 58, Iss. 21, Juli 2019, pp. 5656 - 5662.,
# 124 Tomographic laser absorption imaging ofcombustion species and temperature in the mid-wave infrared
C. Wei, D. I. Pineda, C. S. Goldenstein, R. M. Spearrin, Opt. Exp., Vol. 26, Iss. 16, 2018, pp. 20944 - 20951.,
# 123 Multi-wavelength speciation of high-temperature 1-butene pyrolysis
N. H. Pinkowski, S. J. Cassady, D. F. Davidson, R. K. Hanson, Fuel, Vol. 244, 15th May 2019, pp. 269-281.,
# 122 A streamlined approach to hybrid-chemistry modeling for a low cetane-number alternative jet fuel
N. H. Pinkowski, Y. Wang , S. J. Cassady , D. F. Davidson , R. K. Hanson , Combustion and Flame, Vol.208, October 2019, pp. 15-26.,
# 119 Interband cascade laser based quartz-enhanced photoacoustic sensor for multiple hydrocarbons detection
A. Sampaolo, S. Csutak, P. Patimisco, M. Giglio, G. Menduni, V. Passaro, F. K. Tittel, M. Deffenbaugh, V. Spagnolo, Proc. SPIE 10540, Quantum Sensing and Nano Electronics and Photonics XV , 26th January 2018, 105400C,
# 106 Recent progress in laser‑based trace gas instruments: performance and noise analysis
J. B. McManus, M. S. Zahniser, D. D. Nelson et. al., Appl. Phys. B, 2015, 119: 203.,
# 82 Ppb-level mid-infrared ethane detection based on three measurement schemes using a 3.34 μm continuous-wave interband cascade laser
C. Li, C. Zheng, L. Dong, W. Ye, F. K. Tittel, Y. Wang , Appl. Phys. B, July 2016, 122:185.,
# 77 Compact TDLAS based sensor design using interband cascade lasers for mid-IR trace gas sensing
L. Dong, F. K. Tittel, C. Li, N. P. Sanchez, H. Wu, C. Zheng, Y. Yu, A. Sampaolo, R. J. Griffin , Optics Express, Vol. 24, Issue 6, 2016, pp. A528-A535.,
# 63 Breath Analysis Using Laser Spectroscopic Techniques: Breath Biomarkers, Spectral Fingerprints, and Detection Limits
C. Wang and P. Sahay, Sensors, 9, 2009, 8230 - 8262,
# 61 Demonstration of an Ethane Spectrometer for Methane Source Identification
T.I. Yacovitch, S.C. Herndon, J.R. Roscioli, C. Floerchinger, R.M. McGovern, M. Agnese, G. Petron, J. Kofler, C. Sweeney, A. Karion, S.A. Conley, E.A. Kort, L. Naehle, M. Fischer, L. Hildebrandt,.J. Koeth, J.B. McManus, D.D. Nelson, M.S. Zahniser, C.E. Kolb, Environ. Sci. Technol., 48, 2014, 8028-8034.,
# 53 CW DFB RT diode laser-based sensor for trace-gas detection of ethane using a novel compact multipass gas absorption cell
K. Krzempek, M. Jahjah, R. Lewicki, P. Stefanski, S. So, D. Thomazy, F.K. Tittel, Appl. Phys. B, 112, 4. September 2013, pp. 461-465.,
# 10 Continuous wave, distributed feedback diode laser based sensor for trace-gas detection of ethane
K. Krzempek, R. Lewicki, L. Naehle, M. Fischer, J. Koeth, S. Belahsene, Y. Rouillard, L. Worschech, F.K. Tittel , Appl. Phys. B , 106, 2, 2012, pp 251-255.,
# 9 DFB Lasers Between 760 nm and 16 µm for Sensing Applications
W. Zeller, L. Naehle, P. Fuchs, F. Gerschuetz, L. Hildebrandt, J. Koeth , Sensors, 10, 2010, pp. 2492-2510,
found image in bg
Do you have further questions?

Need help?

Contact us

If you have any questions on above wavelengths or require advice on making your choice, our experts will assist you. Just email us or give us a call.